关于宜安健检字第20
服务热线:13307053599
返回首页
|
在线留言
搜索
网站首页
公司简介
合作案例
业务范围
报告公示
检测公示
新闻中心
人才招聘
在线留言
联系我们
业务范围
职业病危害预评
职业病危害控评
职业病危害检测
职业病危害现评
装潢空气质检
企业应急预案
企业安全生产标准
企业风险分级管控体系
职业病危害防护设施设计专篇
新闻中心
关于宜安健检字第2024-597号...
关于宜安健检字第2024-595号...
关于宜安健检字第2024-043号...
国家卫生健康委职业健康司关于职业卫...
企业如何做好职工的防寒保暖工作...
咨询热线
+13307053599
地址:江西省宜春市袁州区医药工业园
手机:
报告公示
当前位置:
首页
- 报告公示
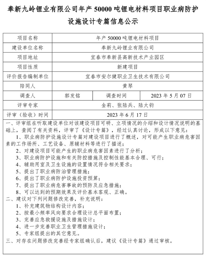
奉新九岭锂业有限公司年产50000吨锂电材料项目职业病防护设施设计专篇信息公示
发布时间:2023-06-20
点击量:470
上一篇:
奉新九岭锂业有限公司年产50000吨锂电材料项目职业病危害预评价信息公示
下一篇:
宜丰九宇锂业有限公司新建含锂矿石高效选矿和综合化利用项目职业病危害控制效果评价信息公示
返回