关于宜安健检字第20
服务热线:13307053599
返回首页
|
在线留言
搜索
网站首页
公司简介
合作案例
业务范围
报告公示
检测公示
新闻中心
人才招聘
在线留言
联系我们
业务范围
职业病危害预评
职业病危害控评
职业病危害检测
职业病危害现评
装潢空气质检
企业应急预案
企业安全生产标准
企业风险分级管控体系
职业病危害防护设施设计专篇
新闻中心
关于宜安健检字第2024-597号...
关于宜安健检字第2024-595号...
关于宜安健检字第2024-043号...
国家卫生健康委职业健康司关于职业卫...
企业如何做好职工的防寒保暖工作...
咨询热线
+13307053599
地址:江西省宜春市袁州区医药工业园
手机:
报告公示
当前位置:
首页
- 报告公示
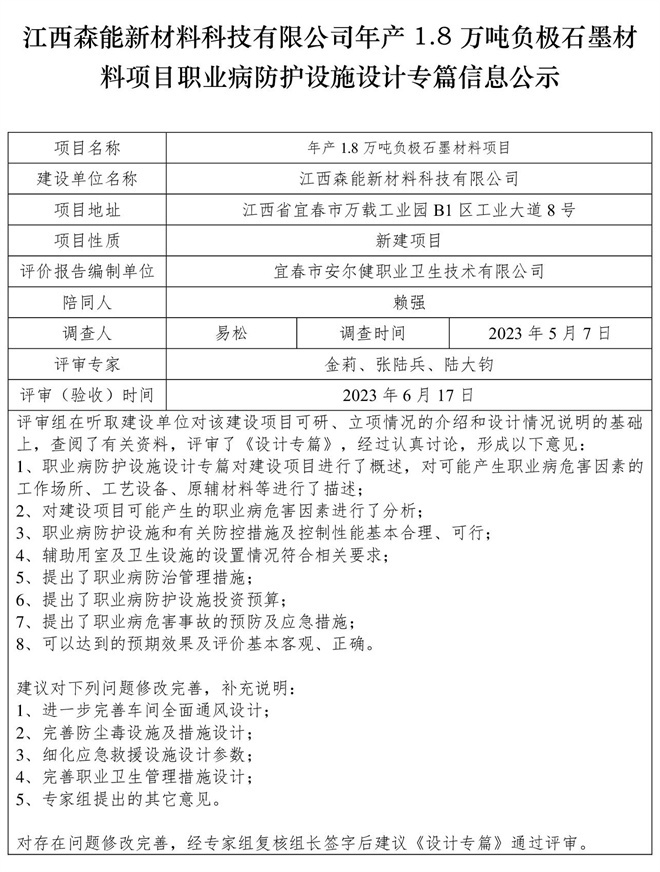
江西森能新材料科技有限公司年产1.8万吨负极石墨材料项目职业病防护设施设计专篇信息公示
发布时间:2023-06-20
点击量:491
上一篇:
袁州区西村国源陶瓷原料加工厂 年产8万吨改性高岭土建设项目 职业病危害预评价信息公示
下一篇:
江西麦迪康医疗器械有限公司年产15亿支输注类医疗器械项目职业病危害预评价信息公示
返回